
- Турбонагнетатель3,0 л.коллич.6-цилиндр.+Диз.двигат.+CVUA,CVUB
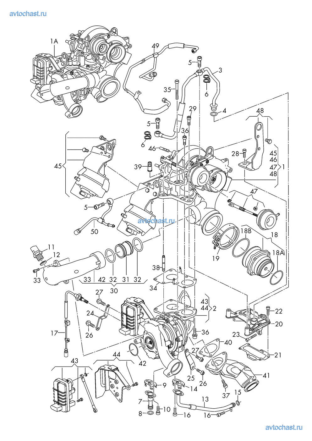
1 Турбонагнетательсм. поз.:верхн.1A12 Турбонагнетательсм. поз.:нижн.1A11A 059145061AA ТурбонагнетательD >> - 20.05.201511A 059145061AE ТурбонагнетательD - 20.05.2015>> - 05.09.201611A 059145061AG ТурбонагнетательD - 05.09.2016>>13 059145771AS Трубка маслопроводаНапор. магист.14 WHT003366A Уплотнительное кольцо10X215 059103728B Полый болт свнутренним шестигранникомM10X11(5) 06A145541J Пустотелый болтM1416 059145119 ПрокладкаM101(6) 059145119A ПрокладкаM1417 059145736G Обратный маслопровод18 N 90715601 Уплотнит. кольцо17X219 059145757R Прокладка110 N 10617401 Винт с цилиндрич. головкойс внутренним шестигранникомM6X16211 057131225A Датчик давления112 N 0138133 Уплотнит. кольцо12X17213 059145735AR Обратный маслопровод114 059145757Q Прокладка115 035115427 Уплотнительное кольцо15X2,5116 N 10617401 Винт с цилиндрич. головкойс внутренним шестигранникомM6X16317 059906088CK Датчик температуры ОГ2-штекерн.черн.118 059145901C Перепускной клапан118A 059145417A Уплотнительное кольцо65X3,55118B 059145625A Уплотнительное кольцо75X3,55119 059145687 Хомут120 059145267L Консоль121 059103147F Прокладка122 N 91021501 Винт с цилиндрич. головкойс внутренним шестигранникомM8X25623 N 91126001 Винт с цилиндрической головкойс внутренним многогранникомM8X55224 059145515B Кронштейн125 059145516A Кронштейн126 N 10677501 Винт с цилиндрической головкойс внутренним многогранникомM8X22227 N 91183401 Винт с цилиндрической головкойс внутр. многогр., самостоп.M8X16228 N 10664901 Винт с цилиндр. головкой сбуртиком и внутр.многогранникM8X16129 N 91187901 Винт с цилиндр. головкой сбуртиком и внутр.многогранникM10X25230 Ремкомплект напорн. трубопр.не является запчастьюимеется в позиции:1A131 Штуцерне является запчастьюимеется в позиции:30132 059145487 Уплотнительное кольцо5,3X40233 059103448 Винт с цилиндрической головкойс внутр.шестигр. (комбинир.)M6X18334 059145113D Прокладка134 Прокладкане является запчастьюимеется в позиции:1A135 Винт с цилиндрической головкойс внутренним шестигранникомне является запчастьюимеется в позиции:M8X701A136 Винт с цилиндрической головкойс внутренним шестигранникомне является запчастьюимеется в позиции:M8X251A437 Винт с цилиндрической головкойс внутренним шестигранникомне является запчастьюимеется в позиции:M8X201A338 Шпилькане является запчастьюимеется в позиции:M8X411A239 Гайка шестиграннаяне является запчастьюимеется в позиции:M8X15X211A240 Прокладкане является запчастьюимеется в позиции:1A41 Трубка, соединительнаяне является запчастьюимеется в позиции:1A142 059145187 Уплотнит. кольцо2,6X39143 059145482A РемкомплектИсполнительный эл. двигательтурбонагнетателя144 Кронштейнне является запчастьюимеется в позиции:1A145 059145131B Вакуум. привод с компонентами146 059103448E ШпилькаSATZ MIT 5 STUECKM8X35147 059145600C Вакуум. привод с компонентами148 Консольне является запчастьюимеется в позиции:1A149 Трубопровод системы охлаждениясм. панель иллюстраций:Напор. магист.121-02150 Трубопровод системы охлаждениясм. панель иллюстраций:Обрат. магист.121-021
Новости компании










